网站公告: 诚信为本:市场永远在变,诚信永远不变。
咨询热线

400-123-4567

| 师资力量 |

趋势研判!2025年中国无线电发射机行业产业链、供需规模、行业政策、竞争格局及发展趋势分析:长远来看无线电发射机产量需求量有望再次回升[图]

时间:2025-08-22 13:30:33
  

  无线电发射机也称为广播发射机,是一种能够生成电磁信号的关键设备,广泛应用于电视和广播领域。随着通信技术的不断升级和新兴应用领域的发展,对无线电发射机的需求会持续增长。但在经济环境、政策调整以及市场竞争等因素对需求产生影响,导致需求出现波动。发展初期,随着技术的进步和市场的扩大,无线电发射机产量增长。但随着市场竞争加剧、技术更新换代或原材料供应等问题,产量出现下降。2024年我国无线万台,市场规模为35.33亿元;预计2025年,我国无线万台,市场规模约为40亿元。长远来看,随着新技术的不断涌现和应用领域的拓展,无线电发射机供需规模有望再次回升,整体呈现波动上升的趋势。

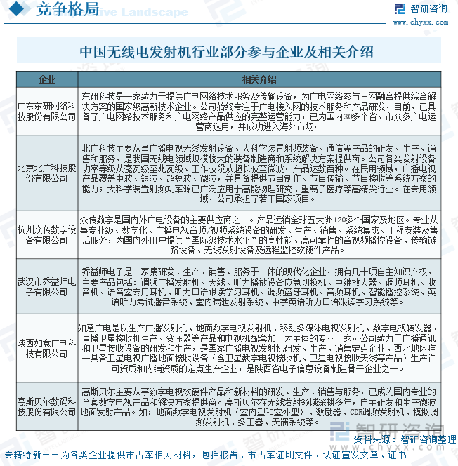
  相关企业:广东东研网络科技股份有限公司、北京北广科技股份有限公司、杭州众传数字设备有限公司、武汉市乔益师电子有限公司、陕西如意广电科技有限公司

  关键词:无线电发射机行业产业链、无线电发射机供需规模、无线电发射机行业政策、无线电发射机市场规模、无线电发射机市场竞争格局、无线电发射机行业发展趋势

  无线电发射机也称为广播发射机,是一种能够生成电磁信号的关键设备,广泛应用于电视和广播领域。无线电发射机按功率大小分类分为大功率发射机、中功率发射机和小功率发射机;基于调制方案和转换技术划分为调幅(AM)发射机、调频(FM)发射机、单边带(SSB)发射机、直接变频发射机、超外差发射机等。

  无线电发射机作为无线电技术的核心设备,它能够将电磁能量传递到任何位置,并支持双向通信。无线电发射机市场具有广泛的应用领域,其中FM无线电发射机是需求最高的细分市场,媒体和娱乐行业对这些发射机的需求尤为突出。据统计,2024年我国无线年,我国无线电发射机行业需求量将达到72.73万台,市场规模约为40亿元。

  发展初期,随着技术的进步和市场的扩大,无线电发射机产量增长。但随着市场竞争加剧、技术更新换代或原材料供应等问题,产量出现下降。2024年我国无线电发射机行业产量增长至67.5万台,产能达到了90.2万台;预计2025年,我国无线万台。预计,随着新技术的不断涌现和应用领域的拓展,我国无线电发射机供需规模有望再次回升,整体呈现波动上升的趋势。

  相关报告:智研咨询发布的《中国无线电发射机行业市场竞争格局及投资前景研判报告》

  无线电发射机行业产业链涵盖了原材料供应、元器件制造、设备组装、技术研发、测试认证以及市场销售等多个环节。行业上游原材料主要包括集成电路、电子元器件、天线等基础器件;行业中游为无线电发射机研发生产;行业下游广泛应用于无线电通信、广播、雷达、导航等领域,是现代通信和电子技术的重要组成部分。

  随着无线通信技术的不断发展,无线电发射机面临着越来越高的技术挑战。近些年来,为了促进无线通信行业的发展,我国陆续发布了一系列的政策。如《关于科技创新驱动加快建设交通强国的意见》《中华人民共和国无线G规模化应用“扬帆”行动升级方案》《无线电发射设备监督检查办法》等。部分相关政策具体如下:

  目前,中国无线电发射机行业内现有企业之间的竞争十分激烈,竞争主要集中在中低端市场。我国无线电发射机主要参与企业有广东东研网络科技股份有限公司、北京北广科技股份有限公司、杭州众传数字设备有限公司、武汉市乔益师电子有限公司、陕西如意广电科技有限公司、高斯贝尔数码科技股份有限公司等。

  高斯贝尔主要从事数字电视软硬件产品和新材料的研发、生产、销售与服务,已成为国内专业的全套数字电视产品和解决方案提供商。高斯贝尔在无线发射领域深耕多年,自主研发和生产微波地面发射产品。如:地面数字电视发射机(室内型和室外型)、激励器、CDR调频发射机、模拟调频发射机、多工器、天馈系统等。据企业公告数据显示,2024年,高斯贝尔营业收入13473.29万元。

  北广科技主要从事广播电视无线发射设备、大科学装置射频装备、通信等产品的研发、生产、销售和服务,是我国无线电领域规模较大的装备制造商和系统解决方案提供商。北广科技各类发射设备功率等级从毫瓦级至兆瓦级、工作波段从超长波至微波,产品达数百种。在民用领域,广播电视产品覆盖中波、短波、超短波、微波,并具备提供节目制作、节目传输、节目接收等系统方案的能力;大科学装置射频功率源已广泛应用于高能物理研究、重离子医疗等高精尖行业。在专用领域,北广科技承担了若干国家项目。北广科技无线电发射机相关产品具体如下:

  随着物联网、人工智能等技术的发展,无线电发射机行业继续加大创新力度,推动产品向高端化、智能化、绿色化方向发展。例如,通过采用先进的半导体材料、优化电路设计和提高制造工艺水平等手段,进一步提升发射机的性能和可靠性。

  以上数据及信息可参考智研咨询()发布的《中国无线电发射机行业市场竞争格局及投资前景研判报告》。智研咨询是中国领先产业咨询机构,提供深度产业研究报告、商业计划书、可行性研究报告及定制服务等一站式产业咨询服务。您可以关注【智研咨询】公众号,每天及时掌握更多行业动态。

  《2025-2031年中国无线电发射机行业市场竞争格局及投资前景研判报告》共十二章,包含2024年中国无线电发射机行业竞争格局分析,无线电发射机行业主要优势企业分析,2025-2031年中国无线电发射机行业发展前景预测等内容。

  智研咨询推崇信息资源共享,欢迎各大媒体和行研机构转载引用。但请遵守如下规则:

  2.转载文章内容时不得进行删减或修改。图表和数据可以引用,但不能去除水印和数据来源。

  智研咨询倡导尊重与保护知识产权,对有明确来源的内容注明出处。如发现本站文章存在版权、稿酬或其它问题,烦请联系我们,我们将及时与您沟通处理。联系方式:、。

  2025-2031年中国无线电发射机行业市场竞争格局及投资前景研判报告

  2025年中国谷氨酸行业PEST分析、产业链图谱、供需现状、进出口贸易、竞争格局及发展趋势研判:行业呈现“头部集中、强者恒强”的格局[图]

  2025年中国宠物牵引绳行业发展背景、产业链图谱、市场规模、竞争格局及发展趋势研判:宠物主人更加关注产品的材质、功能和规格[图]

  趋势研判!2025年中国配电柜行业整体发展形势分析:市场正迎来前所未有的增长机遇,市场规模将达662.7亿元[图]

  趋势研判!2025年中国边缘计算智控器行业发展现状及发展趋势分析:随着人工智能的普及与物联网需求的增长,市场规模有望进一步扩大[图]

  2025-2031年中国无线电发射机行业市场竞争格局及投资前景研判报告

  2025年1-6月中国核能发电量产量为2362.8亿千瓦时 累计增长11.3%

  2025年1-6月中国中厚宽钢带产量为11401万吨 累计增长4.3%

  2025年1-6月中国原油加工量产量为36161.3万吨 累计增长1.6%

  2025年1-6月中国液化天然气产量为1366.6万吨 累计增长16.9%

  2025年1-6月中国液化石油气产量为2625.9万吨 累计下降2.6%

  2025年1-6月中国鲜、冷藏肉产量为2140.5万吨 累计增长11.8%

  2025年1-6月中国铁矿石原矿产量为50859.8万吨 累计下降9.1%

地址:广东省广州市天河区99号   电话:400-123-4567
版权所有:Copyright © 2012-2018 某某夏令营有限公司 版权所有 非商用版本    
ICP备案编号:琼ICP备xxxxxxxx号